综合国产欧美日韩综合

 首页 | 部门简介 | 规章制度 | 服务指南 | 国产又粗又猛又爽 | 领导邮箱 | 下载中心 | 新闻中心 

 
当前位置: 首页>>服务指南>>正文

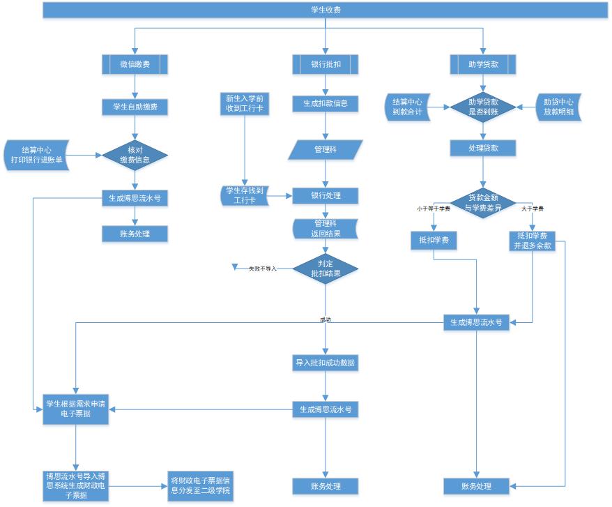
学杂费收费流程
2015-09-16 10:29 王举铎 

 

 

 



关闭窗口
· 2024年九江学院预算公开
· 迎评促建应知应会(一)----《本
· 关于做好2024年度个人所得税综
· 九江学院2025年部门预算公开
· 综合国产欧美日韩综合2025年寒假值班表
· 综合国产欧美日韩综合关于年终扎账、期末报账
· 九江学院2023年度部门决算
· 关于2023年度个人所得税汇算清
· 机关一总支四支部召开深入 2025/05/15
· 综合国产欧美日韩综合组织开展安全检查工 2025/04/03
· 机关党委一总支四支部召开 2025/04/03
· 九江学院本科教育教学审核 2025/04/02
· 迎评促建应知应会(一)---- 2025/03/25
· 柔肩担重任 巾帼绽芳华 2025/03/10
· 学校召开内部控制建设工作 2025/02/24
· 综合国产欧美日韩综合召开新学期工作会 2025/02/20
· 综合国产欧美日韩综合召开期末全处大会 2025/01/14

微信公众号    

版权所有:九江学院综合国产欧美日韩综合